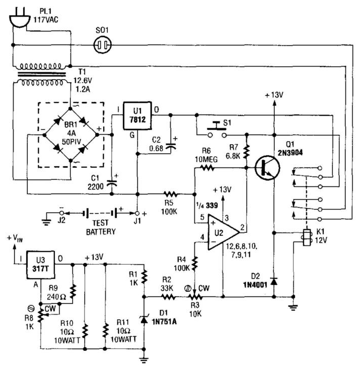
This is the simple Nicad Battery Tester Circuit Diagram.This battery tester produces Nicad battery test at a speed of 500 mA. When an endpoint 1 V (defined by the setting of R3) is resolved, pin 2 of U2 becomes low, deactivating Ql and disconnecting the test battery from the circuit. Power for U3 comes from the 12-V regulator in series with the battery being tested.
Nicad Battery Tester Circuit Diagram
A clock or timer can be plugged into SI to indicate the time it takes to discharge the battery under test.


0 comments:
Post a Comment