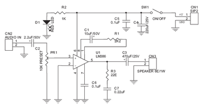
Tiny Audio Amplifier Using LM386
Specifications
The Tiny Audio Amplifier kit is a good choice for battery operation. It is based on LM386 IC.
- Power supply - 6 - 12 VDC
- Output power - 1 W, 8 Ohm
- The quiescent power drain is only 24 mW when operating from 6 VDC
- Self-centering output quiescent voltage
- Onboard PRESET to adjust volume
- Terminal pins for connecting power supply, audio signal and speaker
- Power-On LED indicator
- ON/OFF PCB mounted slide switch for power supply
- Four mounting holes of 3.2 mm each
- PCB dimensions 44 mm x 44 mm
Inputs - Outputs configuration
Parts List
PCB






0 comments:
Post a Comment